Blog
old money collector scammer malaysia
orang lain contoh surat kebenaran menggunakan kenderaan
o captain my captain summary sparknotes
one night at flumpty s 3 fan made
oh captain my captain meaning in dead poets society
one night at flumpty s 2 grunkfuss
numbers 1 10000
pantun teka teki lucu dan jawapan
Virtual Classroom Resources Malaysia Sjkc Std5 Bc
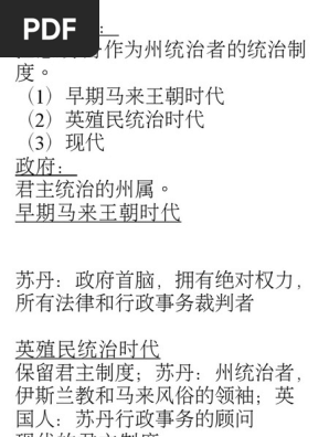
5年级历史单元一
Y5 Zuo Wen 11 28
Source :
pinterest.com
Random Posts
Background Polos Hitam Corak
Bab 2 Matematik Tambahan Tingkatan 4 Kssm
Bahasa Istana Kata Ganti Diri Pertama Untuk Sultan
Bahasa Melayu Penulisan Tahun 6 Bahagian A
Bab 6 Matematik Tingkatan 4 Kssm
Bao Bun Disney Short Film
Bahasa Melayu Ibu Saya Karangan Tahun 4
Background Corak Cantik Simple
Bandar Mohenjo Daro Dan Harappa Terdapat Dalam Tamadun Indus Apakah Faktor Kemajuan Bandar Tersebut
Bao Short Film Full
Bahan Logam Dan Bukan Logam Serta Alat Tangannya Yang Digunakan
Bagaimana Biodiversiti Dapat Menjana Ekonomi
Bahasa Arab Tahun 6 Tajuk Kenderaan
Ban Meliodas Ban Seven Deadly Sins Characters
Bahasa Melayu Tahun 6 Penulisan Bahagian B
Bahasa Melayu Lembaran Kerja Transisi Tahun 1
Bab 14 Biologi Tingkatan 4 Kssm
Barbershop Style Rambut Botak Fade
Bab 9 Matematik Tingkatan 4 Kssm
Background Biru Muda Corak