Blog
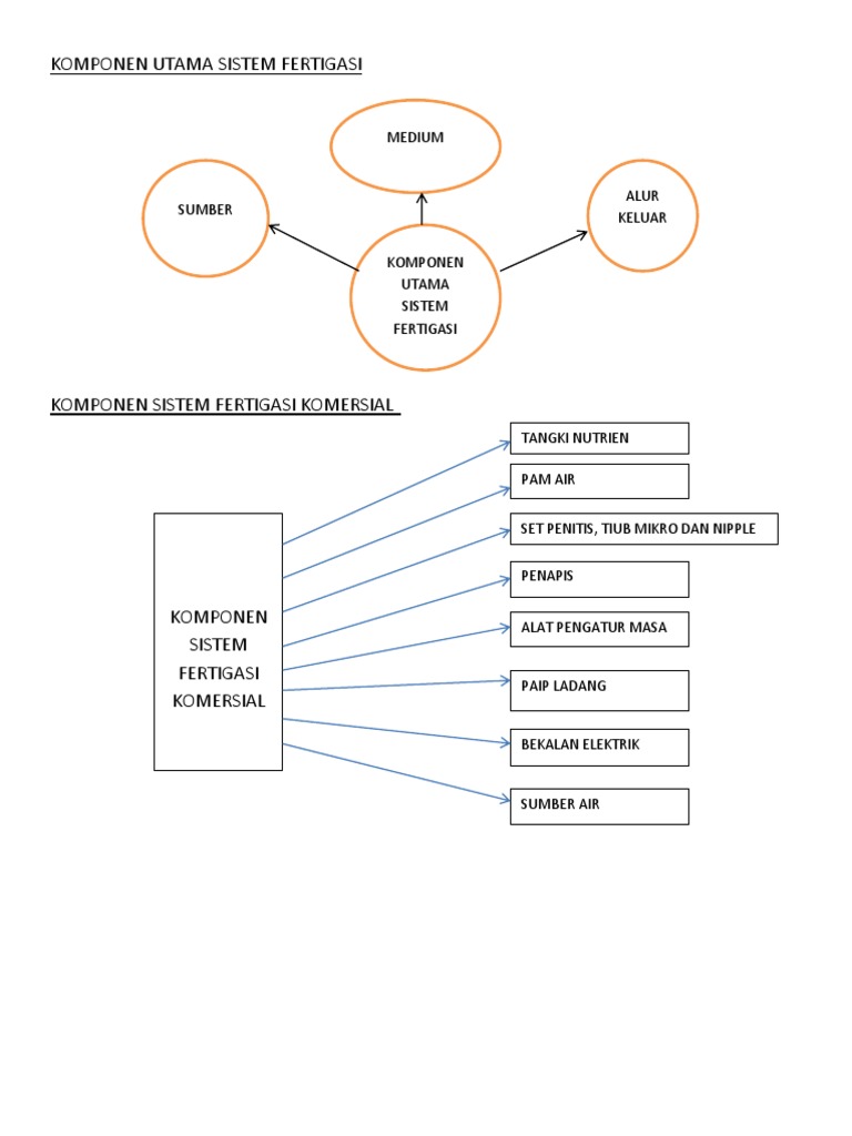
Carta Alir Komponen Utama Sistem Fertigasi
maksud peribahasa cakap siang pandang pandang cakap malam dengar dengar
maksud peribahasa mulut murai
maksud rangkai kata naik raja burung terbang dipipiskan lada
maksud surah al alaq ayat 1 5
lukisan olahan bunga teratai
lukisan keris tahun 5
main idea topic sentence and supporting details examples
lukisan perspektif satu titik lenyap bilik tidur
Komponen Utama Sistem Fertigasi
Nota Fertigasi
Nota Fertigasi
Nota Fertigasi
Modul Pembelajaran Rbt Tingkatan 1 Pages 51 90 Text Version Anyflip
Nota Fertigasi
Sistem Fertigasi
Nota Fertigasi
Bab 5 Reka Bentuk Fertigasi Pages 1 19 Text Version Anyflip
Rb Fertigasi Pages 1 42 Text Version Anyflip
Bab 5 Reka Bentuk Fertigasi Pages 1 19 Text Version Anyflip
12631262 Contoh Kertas Kerja Rancangan Perniagaan Projek Tanaman Cili
Tingkatan 1 Bab 5 Fertigasi
Carta Grafik Berkenaan Fertigasi Carta Umum Pemasangan Sistem Fertigasi Kawalan Perosak Tin Oh Tin
My Fertigasi Posts Facebook
Rbt Pages 1 4 Text Version Anyflip
Modul Pembelajaran Rbt Tingkatan 1 Pages 51 90 Text Version Anyflip
Rbt Tingkatan 1
Soalan Latihan Bab 5 1 Reka Bentuk Sistem Fertigasi
Rbt Tingkatan 1
Source :
pinterest.com
Random Posts
Komunikasi Berkesan Hubungan Interpersonal Intan 2000
Kos Rendah Rumah Selangorku Jenis A
Kfc Snack Box Uk
Kfc Malaysia Loaded Go Bowl
Kfc Snack Box Price Dubai
Kolej Tahfiz Sains Nurul Aman Kok Lanas Ketereh Kelantan
Kisah Nabi Musa Dan Firaun Singkat
Koleksi Soalan Percubaan Spm 2019 Sejarah
Knuckles Do U Know Da Wae Meme
Kk Cinema Bookmyshow
Khasiat Buah Epal Merah Dan Hijau
Kfc Snack Box Price Philippines
Kfc Jalan Ipoh Batu 3 Contact Number
Komunikasi Berkesan Hubungan Interpersonal Intan Pdf
Khalifah Abdul Malik Bin Marwan Pada Masa Bani Umayyah Terkenal Karena Jasanya Dalam
Kronologi Peristiwa Penentangan Tok Janggut Di Kelantan
Kfc Snack Box Price Nz
Kosa Kata Kerja Kamus Bahasa Arab Dan Artinya
Klinik Gigi Utc Sentul Harga
Kosa Kata Bahasa Istana Dan Maksudnya